跳到主要內容區
國立東華大學觀光暨休閒遊憩學系
Menu
回首頁
English Webpage
國立東華大學首頁
網站地圖
國立東華大學 觀光暨休閒遊憩學系
在地關懷 ‧ 國際視野
國立東華大學 觀光暨休閒遊憩學系
深度遊憩體驗‧關懷社群健康‧強調資源永續
全球交換‧開拓國際眼界‧體驗國外生活
林田山、瑞穗牧場參訪教學‧環境永續與觀光發展的平衡‧文化資產空間觀光再利用
秧悅美地度假酒店參訪教學‧職場視野拓展
戶外自然資源互動體驗‧環境與人文永續共存
貓公部落蓋房子志工體驗
本功能需使用支援JavaScript之瀏覽器才能正常操作
系所簡介
成立沿革
設立宗旨
發展方向與特色
教育目標
進修與修業
歷任系主任及任期
成員介紹
課程介紹
學士班
碩士班
博士班
設施介紹
(3+2)五年修讀學碩士學位
招生資訊
學士班招生資訊
碩士班招生資訊
博士班招生資訊
學士班畢業專題成果
總結性評量專區
國際交換專區
研究生專區
獎助學金專區
評鑑專區
媒體報導
表格規章
學位相關
系所相關
教師相關
兼任助理相關
相關連結
Q & A
首頁
消息公告
招生資訊
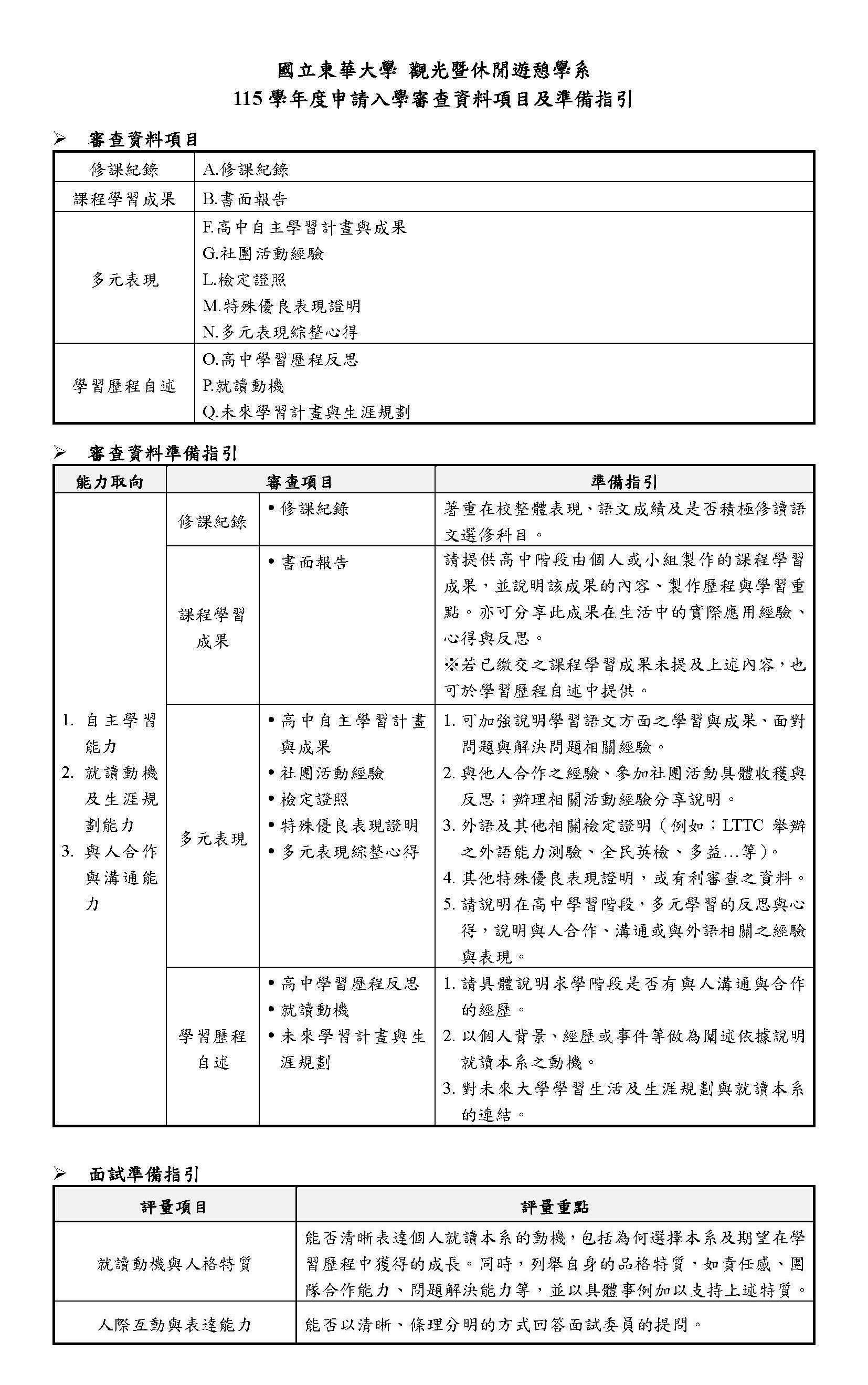
【招生資訊】觀光暨休閒遊憩學系:115 學年度申請入學審查資料項目及準備指引
115學年度觀光暨休閒遊憩學系申請入學第二階段指定甄試項目準備指引20260204.pdf
瀏覽數:
友善列印
分享
Close (Esc)
Share
Toggle fullscreen
Zoom in/out
Previous (arrow left)
Next (arrow right)